日本電子回路圖設計崗位(招聘國內或者在日人員)
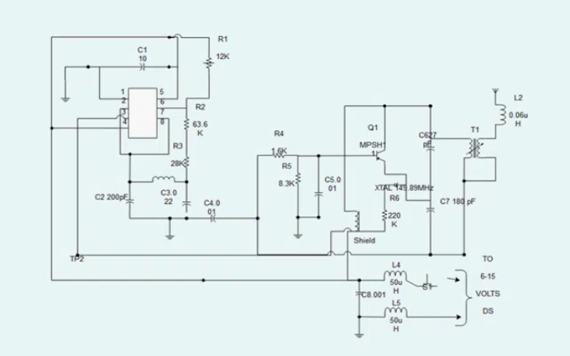
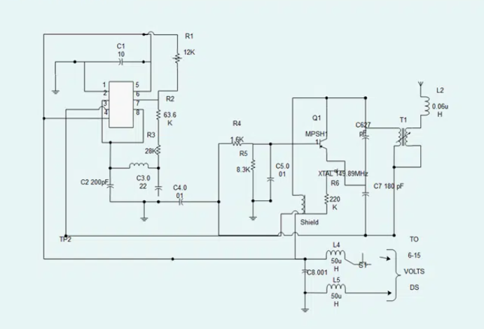
回路圖設計崗位(2 人)工作概要: 1、根據客戶需求進行回路圖設計開發,并提供后續的技術支持服務。招聘要求: 1、計算機(偏硬)、電子工程、通訊工程、自動控制相關專業本科以上學歷。 2、熟悉并深刻理解所涉領域的協議和系統構成。能夠獨立完成一定規模的設計任務。3、熟練使用 OrCAD 原理圖設計工具,具有高速數字電路板設計經驗者優先。4、有高端 FPGA 及 CPU 板設計經驗者優先。5、應屆生可,
- 工作地點: 日本
- 年齡要求: 18-40
- 性別要求: 男女不限
- 工資待遇:
